
TripAdvisor Redesign
Brief: Redesign of TripAdvisor’s “Itinerary Planning” Tool
Processes: User interviews, Figma
Duration: 4 weeks
Context: Group project for Product Design Methods course (ME115B)
In the Product Design Methods course at Stanford, my team was tasked with re-designing an existing digital tool. We decided to address TripAdvisor’s “Itinerary Planning” tool. Through this project, we spent time iterating on user needs and smooth interfaces, changing our product based on user interviews.
Our goal was to allow users flexibility to create and plan itineraries based on their own priorities, whether it be cost-efficiency, maximizing time seeing sites, minimizing travel time, etc. Users input their cost, transit, and active daily time. From there, they can add activities from various categories, and we will provide various itinerary options with different priorities. From there, users can view their daily activities on a map, move around the events, add new activities, and find nearby restaurants.
Mood Board
Mockup
Click-Through Mockup
Note: To navigate through the mockup, please click: Options -> Scale down to fit, or enter full screen mode.
Activity Information
When each activity is clicked, an overview page is opened. There, the user sees the information readily found on TripAdvisor. Using both scroll and click-to-jump navigation, the user can find information as they wish.
Exploring & Editing Itineraries
User views day-by-day overviews of their chosen itinerary, with the order of events displayed on the map above. The user is able to move the events in a drag-and-drop manner. Additionally, a user can choose to fill up available time with suggested activities based on the time frame and area.
Adding Activities
Users can browse activities of various categories in their region of interest. Here, users can click on each activity to learn more, or can quickly click the + to add to their list of desired activities. Below, the user sees the number of selected activities before moving to choosing an itinerary.
User Needs & Priorities
The user is able to input their needs and priorities at various stages. First, the Filter tool allows the user to choose their price range, modes of transit, desired distance from a “home base” (i.e. a hotel), and daily active time. After selecting activities, the user is shown various generated itineraries. Each itinerary is optimized for different goals, including price and number of activities. The user is able to explore each itinerary and choose their desired plan.
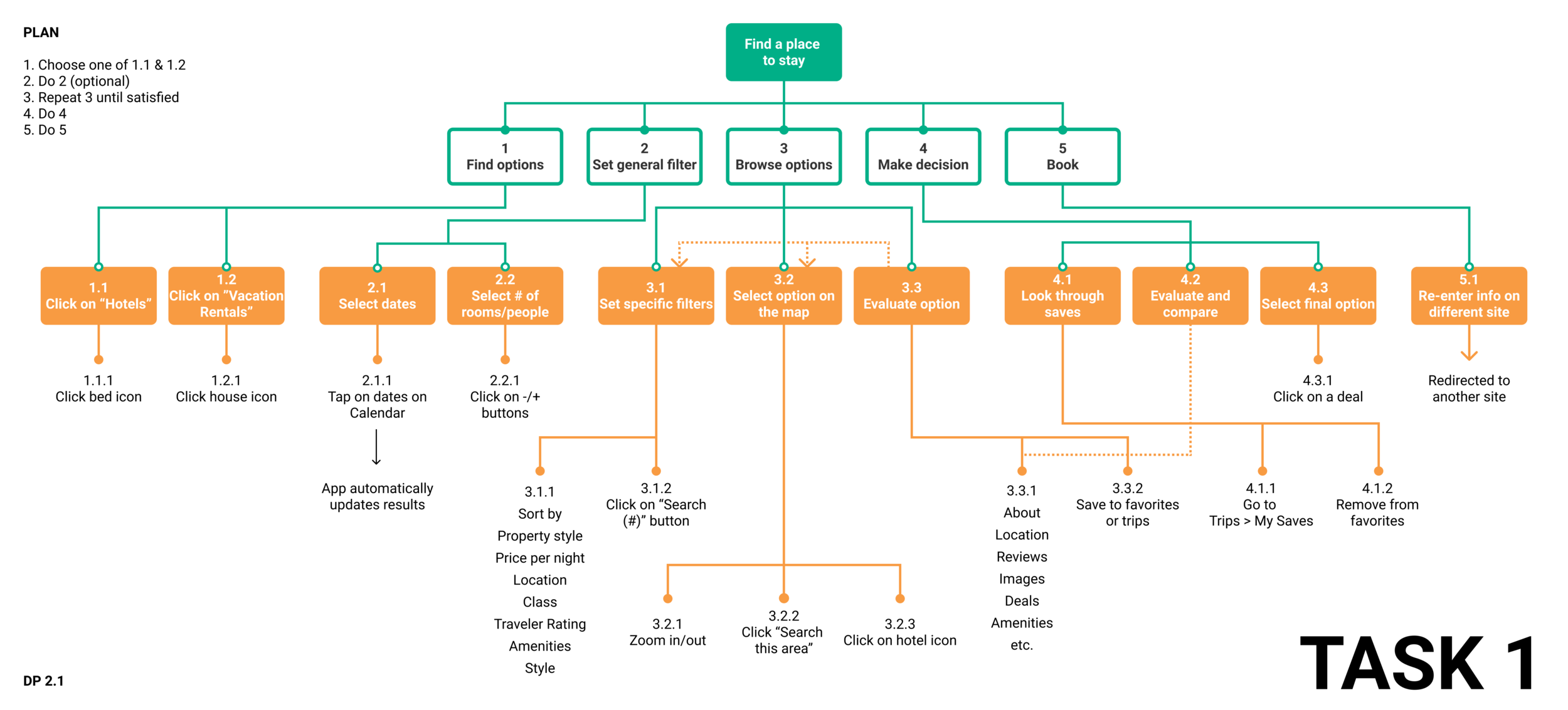
Heuristic Task Analysis
Analysis of steps required to complete three tasks related to itinerary planning in the current TripAdvisor platform.